Automotive Engineering ›› 2025, Vol. 47 ›› Issue (10): 2037-2048.doi: 10.19562/j.chinasae.qcgc.2025.10.019
Jingyang Hua1,2,Binbin Yu2,Li Yu1,2,Yunlong Zhang2,Mengdi Xu2,Junye Shi2,Jiangping Chen1,2(
)
Received:2025-03-14
Revised:2025-04-18
Online:2025-10-25
Published:2025-10-20
Contact:
Jiangping Chen
E-mail:jpchen@sjtu.edu. cn
Jingyang Hua,Binbin Yu,Li Yu,Yunlong Zhang,Mengdi Xu,Junye Shi,Jiangping Chen. Study on the Performance of an Innovative Indirect Thermal Management System for Automotive Application Using R290 Refrigerant[J].Automotive Engineering, 2025, 47(10): 2037-2048.
"
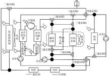
| 零部件名称 | 参数信息 |
|---|---|
| 电动压缩机 | 排量34 mL,最高转速8 500 r/min |
| 水冷蒸发器Chiller | 板式换热器,有效尺寸为长×宽×高: 120 mm×70 mm×110 mm |
| 水冷冷凝器WCC | 板式换热器,有效尺寸为长×宽×高: 120 mm×70 mm×100 mm |
| 储液罐 | 总容量150 mL |
| 电子膨胀阀 | 口径2.0 mm,调节步数范围0~500步 |
| 冷风芯体Cooler | 微通道换热器,有效尺寸为长×宽×高: 260 mm×225 mm×40 mm |
| 暖风芯体Heater | 微通道换热器,有效尺寸为长×宽×高: 150 mm×250 mm×32 mm |
| 低温散热器LTR | 微通道换热器,有效尺寸为长×宽×高: 526 mm×420 mm×28 mm |
| [1] | SCHNEIDER L, DUAN M, STAVINS R, et al. Double counting and the Paris Agreement rulebook[J]. Science, 2019, 366(6462): 180-183. |
| [2] | SALVIA M, RECKIEN D, PIETRAPERTOSA F, et al. Will climate mitigation ambitions lead to carbon neutrality? an analysis of the local-level plans of 327 cities in the EU[J]. Renewable and Sustainable Energy Reviews, 2021, 135: 110253. |
| [3] | 詹炜鹏,王震坡,邓钧君,等.基于大数据的电动汽车行驶阶段碳减排影响因素分析[J].汽车工程,2022,44(10):1581-1590. |
| ZHAN W P, WANG Z P, DENG J J, et al. Analysis of influencing factors of carbon emission reduction in the driving stage of electric vehicles based on big data[J]. Automotive Engineering, 2022,44(10):1581-1590. | |
| [4] | SANG M, SHEN L. An international perspective on carbon peaking status between a sample of 154 countries[J]. Applied Energy, 2024, 369: 123580. |
| [5] | WU W, LI M, HUANG G Q. Optimal recovery mode for new energy vehicle battery recycling under government policies[J]. Managerial and Decision Economics, 2025,46. |
| [6] | DAN D, ZHAO Y, WEI M, et al. Review of thermal management technology for electric vehicles[J]. Energies, 2023, 16(12): 4693. |
| [7] | HE L, JING H, ZHANG Y, et al. Review of thermal management system for battery electric vehicle[J]. Journal of Energy Storage, 2023, 59: 106443. |
| [8] | 朱仲文,汪鑫,江维海,等.氢燃料电池汽车整车集成式热管理系统研究[J].汽车工程, 2023, 45(11):1991-2000. |
| ZHU Z W, WANG X, JIANG W H, et al. Research on integrated thermal management system of hydrogen fuel cell vehicle[J]. Automotive Engineering, 2023, 45(11):1991-2000. | |
| [9] | ALBÀ C G, ALKHATIB I I I, LLOVELL F, et al. Hunting sustainable refrigerants fulfilling technical, environmental, safety and economic requirements[J]. Renewable and Sustainable Energy Reviews, 2023, 188: 113806. |
| [10] | YADAV S, LIU J, KIM S C. A comprehensive study on 21st-century refrigerants-R290 and R1234yf: a review[J]. International Journal of Heat and Mass Transfer, 2022, 182: 121947. |
| [11] | JEON Y, KIM S, LEE S H, et al. Seasonal energy performance characteristics of novel ejector-expansion air conditioners with low-GWP refrigerants[J]. Applied Energy, 2020, 278: 115715. |
| [12] | LI Y, YANG J, WU X, et al. Explosion risk analysis of R290 leakage into a limited external space[J]. Applied Thermal Engineering, 2023, 225: 120122. |
| [13] | ZHANG Y, LIU C, WANG T, et al. Leakage analysis and concentration distribution of flammable refrigerant R290 in the automobile air conditioner system[J]. International Journal of Refrigeration, 2020, 110: 286-294. |
| [14] | MIN H, ZHANG Z, SUN W, et al. A thermal management system control strategy for electric vehicles under low-temperature driving conditions considering battery lifetime[J]. Applied Thermal Engineering, 2020, 181: 115944. |
| [15] | SHELLY T, WEIBEL J A, ZIVIANI D, et al. A dynamic co-simulation framework for the analysis of battery electric vehicle thermal management systems[C]. 2022 21st IEEE Intersociety Conference on Thermal and Thermomechanical Phenomena in Electronic Systems (iTherm). IEEE, 2022: 1-8. |
| [16] | ZHAO J, LUO Z, ZHANG Y, et al. Performance investigation of a cabin thermal management system for electric vehicles based on R290 refrigerant[J]. International Journal of Energy Research, 2025, 2025(1): 9270883. |
| [17] | KWON S, LEE D, CHUNG J Y, et al. Performance comparison of a direct heat pump using R1234yf and indirect heat pumps using R1234yf and R290 designed for cabin heating of electric vehicles[J]. Energy, 2024, 297: 131311. |
| [18] | ZHANG L. Chapter 11 - Effectiveness-NTU methods for heat and mass transfer processes[M]//ZHANG L. Conjugate heat and mass transfer in heat mass exchanger ducts. Boston: Academic Press, 2013:309-334. |
| [1] | Lingchen Kong,Xiaolei Yuan,Xuan Zhao,Qiang Yu,Chenyu Zhou,Rong Huang. A Vibration Transfer Path Analysis Method Based on Entropy Singular Value Decomposition [J]. Automotive Engineering, 2025, 47(9): 1742-1751. |
| [2] | Yichen Zhu,Yuwei Sun,Sihua Liu,Jianghaoyu Yan,Li Zhai,Mindi Zhang. Study on Internal Flow and Heat Dissipation Characteristics of Oil-Cooled Electric Motors Based on Multiphase Flow Model [J]. Automotive Engineering, 2025, 47(9): 1803-1813. |
| [3] | Yang Yang,Zhi Zhang,Bo Xu,Yang Dong. Research on the DDDQ Magnetic Coupled Structure of the Wireless Charging System for Electric Vehicles [J]. Automotive Engineering, 2025, 47(6): 1007-1021. |
| [4] | Jie Hu,Haojie Wang,Min Wei,Zhihong Wang,Lin Chen,Wentao Huang,Hanrui Kang. A TCN-LSTM Model-Based Approach for Real Vehicle Battery Health State Evaluation [J]. Automotive Engineering, 2025, 47(6): 1060-1071. |
| [5] | Xiang Chen,Liping He,Yongkun Xiao,Duanmao Chen,Yaodong Li. Innovative Liquid Cooling Structure and Thermal Optimization for High-Energy Lithium Battery Modules [J]. Automotive Engineering, 2025, 47(6): 1086-1094. |
| [6] | Jun Wang,Chenghao Ma,Zongxuan Shen,Bobin Xing,Yong Xia. Virtual Simulation Research on Crash Safety of Electric Vehicles Under Side Pole Impact [J]. Automotive Engineering, 2025, 47(6): 1095-1102. |
| [7] | Qianwen Zhang,Lei Xu,Qingyang Wang,Shengjin Xu. Dynamic Effect of Underbody Flow Separation on Aerodynamic Drag in Electric Vehicles [J]. Automotive Engineering, 2025, 47(5): 910-919. |
| [8] | Yansong Lu,Chong Zhu,Xi Zhang. A Lumped Parameter Model of Circulating Cooling Oil Temperature for Automotive High-Speed Motor [J]. Automotive Engineering, 2025, 47(5): 920-930. |
| [9] | Yi Luo,Wenbin Ma,Ling Su,Yueqiao Liu,Bo Xiao. Research on the Performance of an Integrated Thermal Management System for Electric Vehicles Based on R290 Refrigerant [J]. Automotive Engineering, 2025, 47(5): 931-939. |
| [10] | Shu Wang,Qi Han,Xuan Zhao,Penghui Xie. Predictive Energy Management Strategy of Plug-in Hybrid Electric Vehicle with Computer Vision [J]. Automotive Engineering, 2025, 47(4): 625-635. |
| [11] | Xiaoting Huang,Haibiao Zhang,Changyu Li,Hui Lü,Wenbin Shangguan. Multi-output Sensitivity Analysis for the Powertrain Mounting System of Electric Vehicles [J]. Automotive Engineering, 2025, 47(4): 746-754. |
| [12] | Zichen Zheng,Shu Wang,Xuan Zhao,Zhaoke Li. Integrated Control of Distributed Drive Electric Vehicle AFS/DYC Based on Hybrid Model Predictive Control [J]. Automotive Engineering, 2025, 47(3): 470-480. |
| [13] | Qin Li,Zhuang Li,Jianming Tang,Yong Wang,Boyuan Zhang,Deqiang He. Multi-objective Torque Distribution Strategy for Distributed Drive Electric Vehicles [J]. Automotive Engineering, 2025, 47(3): 489-498. |
| [14] | Chongguang Zhou,Chongxiang Mo. Design of Vehicle Anti Jerk Control on Electric Motor Torque Near Zero [J]. Automotive Engineering, 2025, 47(2): 315-325. |
| [15] | Qin Shi,Weilu Hou,Xiaonan Zhang,Weijiao Wu,Zejia He. Electric Vehicle Remaining Range Prediction with a Three-Layer Weighted Stacking Model [J]. Automotive Engineering, 2025, 47(1): 107-116. |
|
||